07-02-02接口自动化测试的流程
引言:
这个小节会以真实的项目运作流程的方式来说明接口自动化测试的完成。
总共分为4小篇。
这是第2小篇
easyorder是个专门为接口自动化测试来开发的小型项目。那么它的接口说明文档是什么样子?
这里截图进行描述:


正文:
那到这个文档,我们需要进行验证。测试的对象很多时候除了代码成果物,还有文档,比如这个接口说明文档。
我们需要核对文档是否最新,主要的文档内容是否包含。比如是否有参数说明,是否有请求和响应的的body 举例等等。
我相信有过接口测试经验的人,一定经历过那种生无可恋的感觉。你拿着文档左看看,右看看,就是没看到文档的内容在程序运行中有体现,就是对不上号。
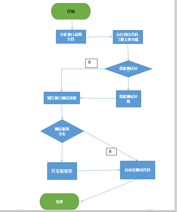
接口自动化测试的流程有(如下图所示):
1 起始 —开始接口自动化测试
2 分析接口说明文档,辨析是否可用
3 运行项目代码,了解主要功能,此时可以与文档联系起来
4 [ 判断] 是否搭建测试环境—
5 没有可用的环境,需要搭建环境
6 有可用的环境,编写接口测试用例
7 [判断是否开发测试框架]
8 没有可用的框架时,需要开发新的框架
9 有可用的测试框架时,进行自动化测试代码编写
10 终止 接口自动化测试完成

另外:
接口自动化测试代码也是开发代码,也会产生缺陷,需要进行测试和版本优化。
总结:
1 接口自动化测试的基础,必须建立在接口能手工运行通过的基础上。
2 接口自动化测试,需要对被测接口有比较深的了解。例如,被测对象是http,需要了解http协议的报文格式还有http的主要实现方法,get,post等等。
3 接口自动化测试是目前自动化测试种类中使用最广泛的,性价比最高的一种。
思考与延伸
1 接口自动化测试之前,用什么工具来调试最好?
2 接口自动化测试代码的开发模型有哪些?